Improved Packaging and Control Generates Ultra-Fast DC/DC Converter
Contributed By Electronic Products
2014-11-06
As electronic products get smaller and better, so must the converters powering them. Besides delivering higher efficiency from a smaller footprint, these DC/DC converters must also respond rapidly to varying loads while making the system designers’ jobs simpler. Consequently, power supply makers continue to tap the benefits of advances in packaging, architecture, and semiconductor processes to further push the performance of integrated DC/DC modules in ever-shrinking packages.
Although, manufacturers like Enpirion (now Altera), Intersil, Linear Technology, and Texas Instruments have significantly advanced integrated DC/DC converter modules, others like Micrel Inc. are further pushing the performance envelope from a smaller footprint.
Linear Technology, for instance, has created a portfolio of integrated micropower modules, designated µModule, that integrate all the required active and passive components, including inductor, together with controller, power MOSFETs and compensation circuitry in a single surface-mount BGA or LGA package. It is a complete step-down DC/DC converter that requires only a handful of external components to complete the solution (Figure 1). A good example is LTM4601, which is a complete 12 A step-down DC/DC module housed in a compact 15 x 15 x 2.82 mm LGA package capable of delivering precisely regulated output voltage that is programmable from 0.6 V to 5.0 V using just one external resistor. The wide DC-input-voltage range for the unit is 4.5 V to 20 V. The LTM4601 also comes in 15 x 15 x 3.42 mm BGA package.

Figure 1: Linear Technology’s µModule regulator LTM4601 is a complete 12 A step-down switch-mode DC/DC converter with a DC-input-voltage range of 4.5 V to 20.0 V.
Linear continues to expand the family with higher- and lower-output current capabilities while improving the input-voltage range. Nevertheless, the input range is limited. Typically, the inputs go up to 24 VDC or 36 VDC, which is adequate for applications that offer well-regulated power buses. However, in industrial and automotive applications, the input power to the micropower regulator can vary a great deal. For example, in an industrial environment where noisy electric motors are constantly running, a nominal 24 VDC or 36 VDC bus can be subject to power spikes producing transient voltages as high as 70 V. Likewise, loads in these environments are also said to peak higher than those in telecom or computing systems.
Besides limited input-voltage range, the output-power handling capability of these modules has also been curtailed due to heat generated by dissipated power. Using big heatsinks to remove heat from the package adds to the cost and space of the design.
Impact of packaging and control
To further extend the capabilities of current micropower modules in the industry, Micrel has combined advances in packaging and control architecture to realize micropower DC/DC modules that can handle ultra-wide input with high-output current capability from a smaller package footprint. The added benefit is that these modules are concurrently optimized for fast-load- transient response. In fact, it offers an ultra-fast transient response to raise the bar to new heights.
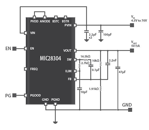
Micrel has implemented these techniques in the highly integrated, high-voltage micropower module MIC28304. As shown in Figure 2, the module is easy to use and requires few external low-ESR ceramic capacitors and resistors. As MIC28304 incorporates a DC/DC controller, power MOSFETs, bootstrap diode, bootstrap capacitor, compensation circuitry, and an inductor in a single 12 x 12 x 3.5 mm QFN package, it eliminates the task of choosing an external inductor and compensation components.

Figure 2: Micrel’s integrated high-voltage micropower module MIC28304 operates over an ultra-wide DC-input-voltage range of 4.5 V to 70.0 V.
According to senior marketing manager Miguel Mendoza’s article¹ (“How Improved Packaging and Control Technologies Advance the Case for DC/DC Micropower Modules”), the company has implemented a new copper lead-frame structure to achieve high-thermal conductivity with low on-resistance. This structure improves the flow of heat out of the package while reducing the amount of heat generated by resistive losses. Per Mendoza’s explanation in the article, the copper lead-frame has enabled the maker to produce a complete DC/DC converter with 3 A maximum current capability with an ultra-wide input voltage range of 4.5 VDC to 70 VDC. What’s more, the output voltage is adjustable down to 0.8 V with a guaranteed accuracy of ±1%. Also, the module offers programmable switching frequency from 200 kHz to 600 kHz. Higher current models are available up to 14 A with input range limited to 26 VDC in the same QFN package. The 14 A model is MIC45212.
The product data sheet shows that the MIC28304 module is rated for operation across a junction temperature range of -40°C to + 125°C. Proper layout and the copper lead-frame structure ensure that no additional heatsink or other cooling device is required. The DC/DC converter’s 70 V input peak-voltage capability provides ample headroom for transient voltages, even in high-voltage applications, such as automotive systems wherein a 48 V bus is standard. In fact, according to Mendoza, the use of copper lead-frame allows Micrel to integrate closely multiple high-voltage components inside a single compact package without worrying about thermal overload or heat. Another advantage of short traces is that there is no electro-magnetic radiation. Consequently, EMC compatibility is no problem for designers. The product data sheet shows that the part is rated for low-radiated emissions per EN55022, class B specifications, also called CISPR22, class B (Figure 3).

Figure 3: Micrel’s MIC28304 meets the industry’s most demanding CISPR22, Class B, EMI emissions standard over a wide-input-voltage range.
Furthermore, for very fast response to load transients and changes, MIC28304’s controller incorporates proprietary Hyper Speed Control architecture. Figure 4 shows the minute voltage ripple produced under extreme load stress, going from 0 A to a 3 A output. As a result, the module is well suited for applications with rapidly varying loads. Similarly, to improve efficiency at light loads, the module implements what the company calls its Hyper Light Load technique, which automatically detects low-load condition and initiates discontinuous-mode operation wherein the inductor drops to 0 A, explains Mendoza.

Figure 4: The MIC28304 controller incorporates proprietary Hyper Speed Control technology for realizing very rapid response to load transients.
Since the Micrel module is designed to operate at moderate frequencies, the switching losses are low. As a result, the conversion efficiency is high. Per the supplier’s product data sheet, the module offers more than 90% efficiency across a broad output current range for output voltages of 5 V, 3.3 V, or lower.
In conclusion, Micrel has joined others in supplying highly integrated micropower modules that simplify the task of designing switch-mode step-down DC/DC converters. While squeezing more juice from a smaller footprint, the new micropower module delivers flexibility and complies with international emissions standards.
For more information on the products discussed in this article, use the links provided to access product pages on the DigiKey website.
Reference
- “How Improved Packaging and Control Technologies Advance the Case for DC-DC Micropower Modules” by Miguel Mendoza, Senior Marketing Manager, Micrel, PowerPulse.Net, August 21, 2014.
Disclaimer: The opinions, beliefs, and viewpoints expressed by the various authors and/or forum participants on this website do not necessarily reflect the opinions, beliefs, and viewpoints of DigiKey or official policies of DigiKey.

