UMTS Base Station Receiver Fits in Half-Inch Square

By Douglas Stuetzle, Todd Nelson

Contributed By DigiKey


How much integration is possible while still meeting macrocell base station performance requirements? Process technology dictates that certain key functions are produced in specific processes: GaAs and SiGe in the RF realm, fine-line CMOS for high speed ADCs, and high-Q filters cannot be implemented well in semiconductor materials. Yet the market continues to demand higher integration.

With that in mind, Linear Technology has applied system-in-package (SiP) technology to build a receiver occupying about one-half square inch (just over 3 cm2). The boundaries of the receiver are the 50 Ω RF input, the 50 Ω LO input, the ADC clock input and the digital ADC output. This leaves the low noise amplifier (LNA) and RF filtering to be added for the input, LO and clock generation, and digital processing of the digital output. Within the 15 mm × 22 mm package is a signal chain utilizing SiGe high frequency components, discrete passive filtering and fine-line CMOS ADCs.

This article presents a design analysis for the LTM9004 µModule® receiver implementing a direct conversion receiver.

Design targets

The design target is a Universal Mobile Telecommunications System (UMTS) uplink Frequency Division Duplex (FDD) system, specifically the Medium Area Base Station in Operating Band I as detailed in the 3GPP TS25.104 V7.4.0 specification. Sensitivity is a primary consideration for the receiver; the requirement is ≤(–111 dBm), for an input SNR of –19.8 dB/5 MHz. That means the effective noise floor at the receiver input must be ≤(–158.2 dBm/Hz).

Design analysis: Zero-if or direct conversion receiver

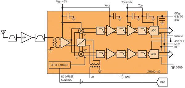
The LTM9004 is a direct conversion receiver utilizing an I/Q demodulator, baseband amplifiers and a dual 14-bit, 125 Msps ADC, as shown in Figure 1.

Direct conversion architecture

Figure 1: Direct conversion architecture implemented in the LTM9004 µModule receiver.

The LTM9004-AC lowpass filter has a 0.2 dB corner at 9.42 MHz, allowing four WCDMA carriers. The LTM9004 can be used with an RF front end to build a complete UMTS band uplink receiver. An RF front end consists of a diplexer, along with one or more low noise amplifiers (LNAs) and ceramic passband filters. To minimize gain and phase imbalance, the baseband chain implements a fixed gain topology, so an RF VGA is required preceding the LTM9004. Here is an example of typical performance for such a front end:

Rx frequency range: 1920 MHz to 1980 MHz
RF gain: 15 dB maximum
AGC range: 20 dB
noise figure: 1.6 dB
IIP2: +50 dBm
IIP3: 0 dBm
P1dB: –9.5 dBm
rejection at 20 MHz: 2 dB
rejection at Tx band: 96 dB

Given the effective noise contribution of the RF front end, the maximum allowable noise due to the LTM9004 must then be –142.2 dBm/Hz. Typical input noise for the LTM9004 is –148.3 dBm/Hz, which translates to a calculated system sensitivity of –116.7 dBm.

Typically, such a receiver enjoys the benefits of some DSP filtering of the digitized signal after the ADC. In this case, assume the DSP filter is a 64-tap RRC lowpass with alpha equal to 0.22. To operate in the presence of co-channel interfering signals, the receiver must have sufficient dynamic range at maximum sensitivity. The UMTS specification calls for a maximum co-channel interferer of –73 dBm. Note the input level for –1 dBFS within the IF passband of the LTM9004 is –15.1 dBm for a modulated signal with a 10 dB crest factor. At the LTM9004 input this amounts to –53 dBm, or a digitized signal level of –2.6 dBFS.

With the RF automatic gain control (AGC) set for minimum gain, the receiver must be able to demodulate the largest anticipated desired signal from the handset. This requirement ultimately sets the maximum signal the LTM9004 must accommodate at or below –1 dBFS. The minimum path loss called out in the specification is 53 dB, and assumes a handset average power of +28 dBm. The maximum signal level is then –25 dBm at the receiver input. This is equivalent to –14.6 dBFS peak.

There are several blocker signals detailed in the UMTS system specification. Only a specified amount of desensitization is allowed in the presence of these signals—the sensitivity specification is –115 dBm. The first of these is an adjacent channel 5 MHz away, at a level of –42 dBm. The level of the digitized signal is –11.6 dBFS peak. The DSP post-processing adds 51 dB rejection, so this signal is equivalent to an interferer at –93 dBm at the input of the receiver. The resulting sensitivity is –112.8 dBm.

The receiver must also contend with a –35 dBm interfering channel ≥10 MHz away. The IF rejection of the µModule receiver will attenuate it to an equivalent digitized signal level of –6.6 dBFS peak. With the DSP post-processing, it amounts to –89.5 dBm at the receiver input and the resulting sensitivity is –109.2 dBm.

Out-of-band blockers must also be accommodated, but these are at the same level as the in-band blockers which have already been addressed.

In all of these cases, the typical input level for –1 dBFS of the LTM9004 is well above the maximum anticipated signal levels. Note that the crest factor for the modulated channels will be on the order of 10 dB – 12 dB, so the largest of these will reach a peak power of approximately –6.5 dBFS at the LTM9004 output.

The largest blocking signal is the –15 dBm CW tone ≥20 MHz beyond the receive band edges. The RF front end will offer 37 dB rejection of this tone, so it will appear at the input of the LTM9004 at –32 dBm. Here again, a signal at this level must not desensitize the baseband µModule receiver. The equivalent digitized level is only –41.6 dBFS peak, so there is no effect on sensitivity.

Another source of undesired signal power is leakage from the transmitter. Since this is an FDD application, the receiver described here will be coupled with a transmitter operating simultaneously. The transmitter output level is assumed to be ≤(+38 dBm), with a transmit to receive isolation of 95 dB. Leakage appearing at the LTM9004 input is then –31.5 dBm, offset from the receive signal by at least 130 MHz. The equivalent digitized level is only –76.6 dBFS peak, so there is no desensitization.

One challenge of direct conversion architectures is second order linearity. Insufficient second order linearity allows any signal, wanted or unwanted, to create DC offset or pseudo-random noise at baseband. The blocking signals detailed above will then degrade sensitivity if this pseudo-random noise approaches the noise level of the receiver. The system specification allows for sensitivity degradation in the presence of these blockers in each case. Per the system specification, the –35 dBm blocking channel may degrade sensitivity to –105 dBm. As we have seen above, this blocker constitutes an interferer at –15 dBm at the receiver input. The second order distortion produced by the LTM9004 input is about 16 dB below the thermal noise, and the resulting predicted sensitivity is –116.6 dBm.

The –15 dBm CW blocker also gives rise to a second order product; in this case the product is a DC offset. DC offset is undesirable, as it reduces the maximum signal the A/D converter can process. The one sure way to alleviate the effects of DC offset is to ensure the second order linearity of the baseband µModule receiver is high enough. The predicted DC offset due to this signal is <1 mV at the input of the ADC.

Note that the transmitter leakage is not included in the system specification, so the sensitivity degradation due to this signal must be held to a minimum. The transmitter output level is assumed to be ≤(+38 dBm), with a transmit to receive isolation of 95 dB. The second order distortion generated in the LTM9004 is such that the loss of sensitivity is <0.1 dB. There is only one requirement for third order linearity in the specification. In the presence of two interferers, the sensitivity must not degrade below –115 dBm. The interferers are a CW tone and a WCDMA channel at –48 dBm each. These appear at the LTM9004 input at –28 dBm each. Their frequencies are such that they are 10 MHz and 20 MHz away from the desired channel, so the third order intermodulation product falls at baseband. Here again, this product appears as pseudo-random noise and thus reduces the signal-to-noise ratio. The third order distortion produced in the LTM9004 is about 20 dB below the thermal noise floor, and the predicted sensitivity degradation is <0.1 dB.

Measured performance

Using the evaluation boards shown in Figure 2, the LTM9004-AC achieved excellent results as shown in Figures 3 and 4. The test set-up consisted of two Rohde & Schwarz SMA 100 A signal generators for RF and LO, a Rohde & Schwarz SMY 01 generator for the ADC clock and TTE in-line filters. The LTM9004-AC consumes a total of 1.83 W from 5 V and 3 V supplies. AC performance includes SNR of 72 dB/9.42 MHz and SFDR of 66 dB.

Minimal external required circuitry

Figure 2: Minimal external circuitry is required to build a complete receiver.

Single tone FFT

Figure 3: Single tone FFT.

Baseband frequency response

Figure 4: Baseband frequency response.

Conclusion

The LTM9004 exhibits the high performance necessary for UMTS base station applications, yet offers the small size and integration necessary for very compact designs. By utilizing SiP technology, the µModule receiver utilizes components made on optimum processes (SiGe, CMOS) and passive filter elements.
DigiKey logo

Disclaimer: The opinions, beliefs, and viewpoints expressed by the various authors and/or forum participants on this website do not necessarily reflect the opinions, beliefs, and viewpoints of DigiKey or official policies of DigiKey.

About this author

Douglas Stuetzle

Article authored by Douglas Stuetzle of Linear Technology.

Todd Nelson

Article authored by Todd Nelson, Signal Chain Module Development Manager, Linear Technology.

About this publisher

DigiKey

DigiKey, based in Thief River Falls, Minn., is a global, full-service provider of both prototype/design and production quantities of electronic components, offering more than six million products from over 750 quality name-brand manufacturers at DigiKey.