MP2384C Synchronous Buck Converter with Forced CCM
MPS’ 24 V, 4 A, low IQ converter requires a minimal number of external components and is available in a QFN-11 (2 mm x 2 mm) package
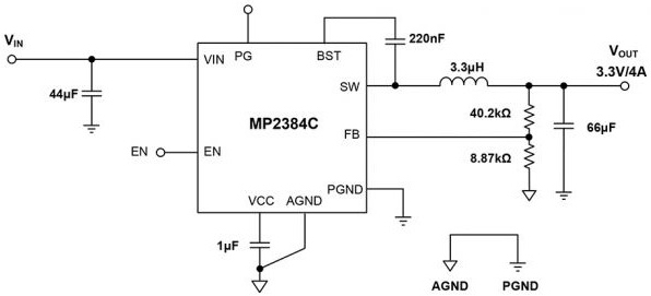
MPS’ MP2384C fully integrated, high-frequency, synchronous, rectified, step-down, switch-mode converter with forced continuous conduction mode (CCM) offers a highly compact solution that achieves 4 A of continuous output current. The device operates at high efficiency over a wide output current load range based on MPS’ proprietary switching loss reduction technique and internal low RDS(ON) power MOSFETs. Adaptive constant on-time (COT) control mode provides fast transient response and eases loop stabilization.
The DC auto-tune loop combines with the remote differential sense to provide good load and line regulation. Full protection features include overcurrent protection (OCP), overvoltage protection (OVP), undervoltage protection (UVP), and thermal shutdown. The converter requires a minimal number of external components and is available in a QFN-11 (2 mm x 2 mm) package.
- Wide operating input range: 4.5 V to 24 V
- Low quiescent current: 105 µA
- Continuous output current: 4 A
- Adaptive COT control for fast transient
- DC auto-tune loop
- Forced PWM operation
- Power good (PG) indication
- Low RDS(ON) internal power MOSFETs
- Fixed switching frequency: 700 kHz
- Stable with POSCAP and ceramic capacitors
- Reference voltage: 1%
- Internal soft start (SS)
- Output discharge
- OCP, OVP, UVP, and thermal shutdown with auto-retry
- Available in a QFN-11 (2 mm x 2 mm) package
- Security cameras
- Portable devices, XDSL devices
- Digital set-top boxes
- Flat-panel television and monitors
- General purposes
MP2384C Synchronous Buck Converter with Forced CCM
| Image | Manufacturer Part Number | Description | Available Quantity | Price | View Details | |
|---|---|---|---|---|---|---|
![]() | ![]() | MP2384CGG-Z | IC REG BUCK ADJ 4A 11QFN | 4217 - Immediate | $1.50 | View Details |
![]() | ![]() | MP2384CGG-P | IC REG BUCK ADJ 4A 11QFN | 0 - Immediate | $1.82 | View Details |



