Maker.io main logo

Warehouse monitoring system

41

2023-08-07 | By M5Stack

License: General Public License Arduino

* Thanks for the source code and project information provided by @Team Group 5: Yong Li Yan, Joy -, Shiva Dharani, ashley chan

 
 
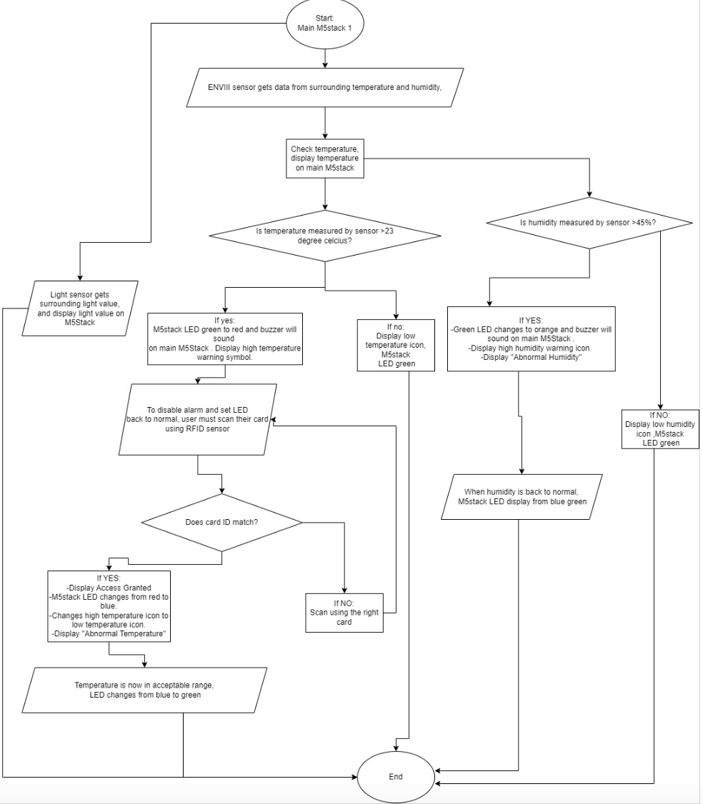
Story
Mfr Part # U031-B
MINI RFID UNIT 2 WS1850S
M5Stack Technology Co., Ltd.
€4.26
View More Details
Mfr Part # K007-V26
DEV KIT FIRE IOT PSRAM V2.6
M5Stack Technology Co., Ltd.
€42.94
View More Details
Mfr Part # K007-V27
M5STACK FIRE IOT DEVELOPMENT KIT
M5Stack Technology Co., Ltd.
€42.94
View More Details
Mfr Part # U021
LIGHT UNIT WITH PHOTO-RESISTANCE
M5Stack Technology Co., Ltd.
€3.01
View More Details
Mfr Part # U040-B
I2C HUB 1 ~ 6 EXPANSION PCA9548A
M5Stack Technology Co., Ltd.
More Info
View More Details
Mfr Part # U004
PIR MOTION SENSOR (AS312)
M5Stack Technology Co., Ltd.
€4.73
View More Details
Mfr Part # U003
RGB LED UNIT (SK6812)
M5Stack Technology Co., Ltd.
€3.40
View More Details
Mfr Part # U006
1 TO 3 HUB GROVE EXPANSION UNIT
M5Stack Technology Co., Ltd.
€3.01
View More Details
Mfr Part # U001-C
ENV III UNIT WITH TEMPERATURE HU
M5Stack Technology Co., Ltd.
€5.98
View More Details
Add all DigiKey Parts to Cart
Have questions or comments? Continue the conversation on TechForum, DigiKey's online community and technical resource.